This machine mirrors various open-source projects.
20 Gbit/s uplink.
If there are any issues or you want another project mirrored, please contact
mirror-service -=AT=- netcologne DOT de !
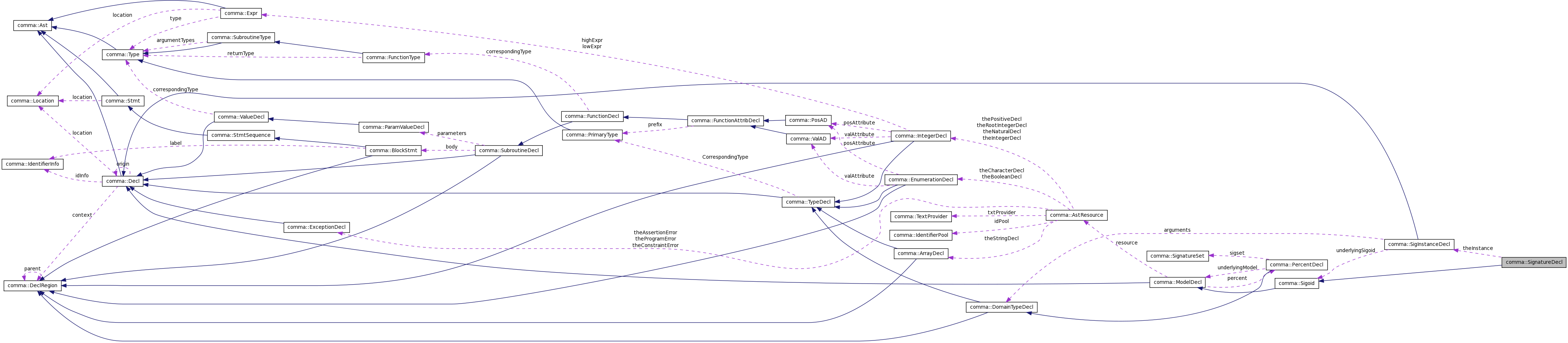
#include <Decl.h>


Public Member Functions | |
| SignatureDecl (AstResource &resource, IdentifierInfo *name, const Location &loc) | |
| SigInstanceDecl * | getInstance () |
| const SigInstanceDecl * | getInstance () const |
Static Public Member Functions | |
| static bool | classof (const SignatureDecl *node) |
| Support isa and dyn_cast. | |
| static bool | classof (const Ast *node) |
Definition at line 324 of file Decl.h.
| SignatureDecl::SignatureDecl | ( | AstResource & | resource, | |
| IdentifierInfo * | name, | |||
| const Location & | loc | |||
| ) |
| static bool comma::SignatureDecl::classof | ( | const Ast * | node | ) | [inline, static] |
Reimplemented from comma::Sigoid.
| static bool comma::SignatureDecl::classof | ( | const SignatureDecl * | node | ) | [inline, static] |
| const SigInstanceDecl* comma::SignatureDecl::getInstance | ( | ) | const [inline] |
| SigInstanceDecl* comma::SignatureDecl::getInstance | ( | ) | [inline] |
1.6.1