Welcome to the NetCologne GmbH open source mirroring service!

This machine mirrors various open-source projects. 20 Gbit/s uplink.

If there are any issues or you want another project mirrored, please contact mirror-service -=AT=- netcologne DOT de !

Comma: comma::ModelDecl Class Reference

comma::ModelDecl Class Reference

#include <Decl.h>

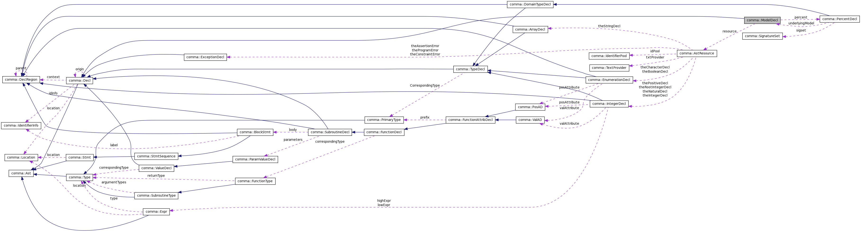
Inheritance diagram for comma::ModelDecl:
Inheritance graph
[legend]
Collaboration diagram for comma::ModelDecl:
Collaboration graph
[legend]

List of all members.

Public Member Functions

virtual ~ModelDecl ()
bool isParameterized () const
 Returns true if this model is parameterized.
virtual unsigned getArity () const
 Returns the number of arguments accepted by this model.
unsigned getFormalIndex (const AbstractDomainDecl *ADDecl) const
SigInstanceDeclgetFormalSignature (unsigned i) const
IdentifierInfogetFormalIdInfo (unsigned i) const
int getKeywordIndex (IdentifierInfo *keyword) const
PercentDeclgetPercent () const
 Returns the PercentDecl representing this Model.
const SignatureSetgetSignatureSet () const
 Returns the signature set of the assoiated percent node.
bool addDirectSignature (SigInstanceDecl *signature)
AstResourcegetAstResource ()



const AbstractDomainDeclgetFormalDecl (unsigned i) const
 Returns the abstract domain declaration corresponding the i'th formal parameter.
virtual AbstractDomainDeclgetFormalDecl (unsigned i)
const DomainTypegetFormalType (unsigned i) const
DomainTypegetFormalType (unsigned i)
 Returns the abstract domain declaration corresponding the i'th formal parameter.
const DomainTypegetPercentType () const
 Returns the DomainType representing percent.
DomainTypegetPercentType ()
 Returns the abstract domain declaration corresponding the i'th formal parameter.

Static Public Member Functions

static bool classof (const ModelDecl *node)
 Support isa and dyn_cast.
static bool classof (const Ast *node)

Protected Member Functions

 ModelDecl (AstResource &resource, AstKind kind, IdentifierInfo *name, Location loc)

Protected Attributes

PercentDeclpercent
AstResourceresource

Detailed Description

Definition at line 199 of file Decl.h.


Constructor & Destructor Documentation

ModelDecl::~ModelDecl (  )  [virtual]

Definition at line 80 of file Decl.cpp.

ModelDecl::ModelDecl ( AstResource resource,
AstKind  kind,
IdentifierInfo name,
Location  loc 
) [protected]

Definition at line 71 of file Decl.cpp.


Member Function Documentation

bool ModelDecl::addDirectSignature ( SigInstanceDecl signature  ) 

Adds a direct signature to the signature set or this models percent node.

Definition at line 90 of file Decl.cpp.

static bool comma::ModelDecl::classof ( const Ast node  )  [inline, static]

Reimplemented from comma::Decl.

Reimplemented in comma::Sigoid, comma::SignatureDecl, comma::VarietyDecl, comma::Domoid, comma::DomainDecl, and comma::FunctorDecl.

Definition at line 275 of file Decl.h.

static bool comma::ModelDecl::classof ( const ModelDecl node  )  [inline, static]

Support isa and dyn_cast.

Reimplemented from comma::Decl.

Reimplemented in comma::Sigoid, comma::SignatureDecl, comma::VarietyDecl, comma::Domoid, comma::DomainDecl, and comma::FunctorDecl.

Definition at line 274 of file Decl.h.

unsigned ModelDecl::getArity (  )  const [virtual]

Returns the number of arguments accepted by this model.

Reimplemented in comma::VarietyDecl, and comma::FunctorDecl.

Definition at line 101 of file Decl.cpp.

AstResource& comma::ModelDecl::getAstResource (  )  [inline]

Returns the AstResource object associated with this model.

This method is intended for use by other nodes in the AST, not by clients of the AST itself.

Definition at line 271 of file Decl.h.

AbstractDomainDecl * ModelDecl::getFormalDecl ( unsigned  i  )  [virtual]

Returns the abstract domain declaration corresponding the i'th formal parameter. This method will assert if this declaration is not parameterized.

Reimplemented in comma::VarietyDecl, and comma::FunctorDecl.

Definition at line 109 of file Decl.cpp.

const AbstractDomainDecl* comma::ModelDecl::getFormalDecl ( unsigned  i  )  const [inline]

Returns the abstract domain declaration corresponding the i'th formal parameter.

This method will assert if this declaration is not parameterized.

Definition at line 217 of file Decl.h.

IdentifierInfo * ModelDecl::getFormalIdInfo ( unsigned  i  )  const

Returns the IdentifierInfo which labels the i'th formal parameter. This method will assert if this declaration is not parameterized.

Definition at line 153 of file Decl.cpp.

unsigned ModelDecl::getFormalIndex ( const AbstractDomainDecl ADDecl  )  const

Returns the index of the given AbstractDomainDecl which must be a formal parameter of this model. This method will assert if this declaration is not parameterized.

Definition at line 121 of file Decl.cpp.

SigInstanceDecl * ModelDecl::getFormalSignature ( unsigned  i  )  const

Returns the SigInstanceDecl which the i'th actual parameter must satisfy. This method will assert if this declaration is not parameterized.

Definition at line 144 of file Decl.cpp.

DomainType * ModelDecl::getFormalType ( unsigned  i  ) 

Returns the abstract domain declaration corresponding the i'th formal parameter.

This method will assert if this declaration is not parameterized.

Definition at line 135 of file Decl.cpp.

const DomainType* comma::ModelDecl::getFormalType ( unsigned  i  )  const [inline]

Returns the type of the i'th formal formal parameter. This method will assert if this declaration is not parameterized.

Definition at line 231 of file Decl.h.

int ModelDecl::getKeywordIndex ( IdentifierInfo keyword  )  const

Returns the index of the parameter corresponding to the given keyword, or -1 if no such keyword exists. This method will assert if this declaration is not parameterized.

Reimplemented in comma::VarietyDecl.

Definition at line 163 of file Decl.cpp.

PercentDecl* comma::ModelDecl::getPercent (  )  const [inline]

Returns the PercentDecl representing this Model.

Definition at line 252 of file Decl.h.

DomainType * comma::ModelDecl::getPercentType (  )  [inline]

Returns the abstract domain declaration corresponding the i'th formal parameter.

This method will assert if this declaration is not parameterized.

Definition at line 2125 of file Decl.h.

const DomainType * comma::ModelDecl::getPercentType (  )  const [inline]

Returns the DomainType representing percent.

Definition at line 2120 of file Decl.h.

const SignatureSet & ModelDecl::getSignatureSet (  )  const

Returns the signature set of the assoiated percent node.

Definition at line 85 of file Decl.cpp.

bool comma::ModelDecl::isParameterized (  )  const [inline]

Returns true if this model is parameterized.

Definition at line 205 of file Decl.h.


Member Data Documentation

Definition at line 284 of file Decl.h.

Definition at line 287 of file Decl.h.


The documentation for this class was generated from the following files:

Generated on 1 Feb 2010 for Comma by  doxygen 1.6.1