Welcome to the NetCologne GmbH open source mirroring service!

This machine mirrors various open-source projects. 20 Gbit/s uplink.

If there are any issues or you want another project mirrored, please contact mirror-service -=AT=- netcologne DOT de !

Comma: comma::IntegerDecl Class Reference

comma::IntegerDecl Class Reference

#include <Decl.h>

Inheritance diagram for comma::IntegerDecl:
Inheritance graph
[legend]
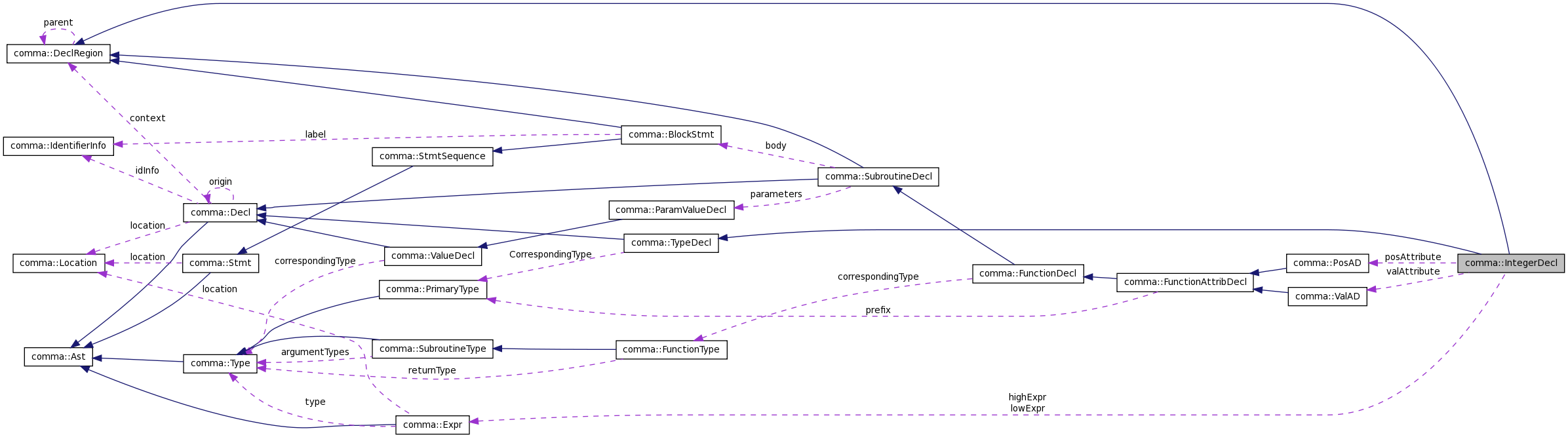
Collaboration diagram for comma::IntegerDecl:
Collaboration graph
[legend]

List of all members.

Public Member Functions

bool isSubtypeDeclaration () const
 Returns true if this declaration declares an integer subtype.
void generateImplicitDeclarations (AstResource &resource)
PosADgetPosAttribute ()
 Returns the declaration corresponding to the Pos attribute.
ValADgetValAttribute ()
 Returns the declaration corresponding to the Val attribute.
FunctionAttribDeclgetAttribute (attrib::AttributeID ID)



const IntegerTypegetType () const
 Returns the subtype defined by this integer declaration.
IntegerTypegetType ()
 Returns the subtype defined by this integer declaration.
const IntegerTypegetBaseSubtype () const
 Returns the base subtype of this integer type declaration.
IntegerTypegetBaseSubtype ()
 Returns the subtype defined by this integer declaration.
ExprgetLowBoundExpr ()
const ExprgetLowBoundExpr () const
 Returns the subtype defined by this integer declaration.
ExprgetHighBoundExpr ()
const ExprgetHighBoundExpr () const
 Returns the subtype defined by this integer declaration.

Static Public Member Functions

static bool classof (const IntegerDecl *node)
 Support isa and dyn_cast.
static bool classof (const Ast *node)

Friends

class AstResource

Detailed Description

Definition at line 1553 of file Decl.h.


Member Function Documentation

static bool comma::IntegerDecl::classof ( const Ast node  )  [inline, static]

Reimplemented from comma::TypeDecl.

Definition at line 1614 of file Decl.h.

static bool comma::IntegerDecl::classof ( const IntegerDecl node  )  [inline, static]

Support isa and dyn_cast.

Reimplemented from comma::TypeDecl.

Definition at line 1613 of file Decl.h.

void IntegerDecl::generateImplicitDeclarations ( AstResource resource  ) 

Populates the declarative region of this type with all implicit operations. This must be called once the type has been constructed to gain access to the types operations.

Definition at line 1136 of file Decl.cpp.

FunctionAttribDecl * IntegerDecl::getAttribute ( attrib::AttributeID  ID  ) 

Returns a Pos or Val attribute corresponding to the given ID.

If the given ID does not correspond to an attribute defined for this type an assertion will fire.

Definition at line 1162 of file Decl.cpp.

IntegerType* comma::IntegerDecl::getBaseSubtype (  )  [inline]

Returns the subtype defined by this integer declaration.

This method returns the first subtype of this declaration, or in the special case of root_integer, the unconstrained base subtype.

Definition at line 1582 of file Decl.h.

const IntegerType* comma::IntegerDecl::getBaseSubtype (  )  const [inline]

Returns the base subtype of this integer type declaration.

Definition at line 1579 of file Decl.h.

const Expr* comma::IntegerDecl::getHighBoundExpr (  )  const [inline]

Returns the subtype defined by this integer declaration.

This method returns the first subtype of this declaration, or in the special case of root_integer, the unconstrained base subtype.

Definition at line 1598 of file Decl.h.

Expr* comma::IntegerDecl::getHighBoundExpr (  )  [inline]

Returns the expression denoting the upper bound of this integer declaration.

Definition at line 1597 of file Decl.h.

const Expr* comma::IntegerDecl::getLowBoundExpr (  )  const [inline]

Returns the subtype defined by this integer declaration.

This method returns the first subtype of this declaration, or in the special case of root_integer, the unconstrained base subtype.

Definition at line 1591 of file Decl.h.

Expr* comma::IntegerDecl::getLowBoundExpr (  )  [inline]

Returns the expression denoting the lower bound of this integer declaration.

Definition at line 1590 of file Decl.h.

PosAD* comma::IntegerDecl::getPosAttribute (  )  [inline]

Returns the declaration corresponding to the Pos attribute.

Definition at line 1602 of file Decl.h.

IntegerType* comma::IntegerDecl::getType (  )  [inline]

Returns the subtype defined by this integer declaration.

This method returns the first subtype of this declaration, or in the special case of root_integer, the unconstrained base subtype.

Reimplemented from comma::TypeDecl.

Definition at line 1572 of file Decl.h.

const IntegerType* comma::IntegerDecl::getType (  )  const [inline]

Returns the subtype defined by this integer declaration.

This method returns the first subtype of this declaration, or in the special case of root_integer, the unconstrained base subtype.

Reimplemented from comma::TypeDecl.

Definition at line 1569 of file Decl.h.

ValAD* comma::IntegerDecl::getValAttribute (  )  [inline]

Returns the declaration corresponding to the Val attribute.

Definition at line 1605 of file Decl.h.

bool comma::IntegerDecl::isSubtypeDeclaration (  )  const [inline]

Returns true if this declaration declares an integer subtype.

Definition at line 1557 of file Decl.h.


Friends And Related Function Documentation

friend class AstResource [friend]

Definition at line 1650 of file Decl.h.


The documentation for this class was generated from the following files:

Generated on 1 Feb 2010 for Comma by  doxygen 1.6.1