This machine mirrors various open-source projects.
20 Gbit/s uplink.
If there are any issues or you want another project mirrored, please contact
mirror-service -=AT=- netcologne DOT de !
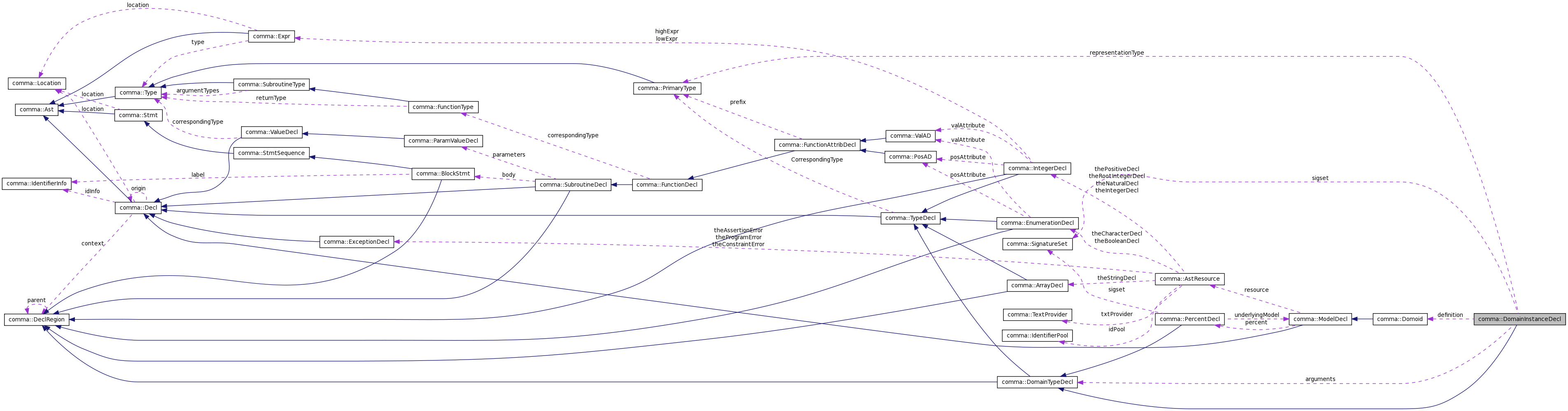
#include <Decl.h>


Public Types | |
| typedef DomainTypeDecl ** | arg_iterator |
| Iterators over the arguments supplied to this instance. | |
Public Member Functions | |
| DomainInstanceDecl (AstResource &resource, DomainDecl *domain) | |
| DomainInstanceDecl (AstResource &resource, FunctorDecl *functor, DomainTypeDecl **args, unsigned numArgs) | |
| Domoid * | getDefinition () |
| Returns the Domoid defining this instance. | |
| const Domoid * | getDefinition () const |
| DomainDecl * | getDefiningDomain () const |
| FunctorDecl * | getDefiningFunctor () const |
| const SignatureSet & | getSignatureSet () const |
| Returns the SignatureSet of this instance. | |
| bool | isDependent () const |
| bool | isParameterized () const |
| Returns true if this is an instance of a functor. | |
| unsigned | getArity () const |
| Returns the arity of the underlying declaration. | |
| DomainTypeDecl * | getActualParam (unsigned n) const |
| arg_iterator | beginArguments () const |
| arg_iterator | endArguments () const |
| void | Profile (llvm::FoldingSetNodeID &id) |
| Method required by LLVM::FoldingSet. | |
| const DomainType * | getActualParamType (unsigned n) const |
| Returns the type of the i'th actual parameter. | |
| DomainType * | getActualParamType (unsigned n) |
| Returns the type of the i'th actual parameter. | |
Representation Type. | |
| const PrimaryType * | getRepresentationType () const |
| Returns the representation type of this domain instance. | |
| PrimaryType * | getRepresentationType () |
| Returns the representation type of this domain instance. | |
Static Public Member Functions | |
| static void | Profile (llvm::FoldingSetNodeID &id, DomainTypeDecl **args, unsigned numArgs) |
| Called by FunctorDecl when memoizing. | |
| static bool | classof (const DomainInstanceDecl *node) |
| Support isa and dyn_cast. | |
| static bool | classof (const Ast *node) |
Friends | |
| class | DomainDecl |
| class | FunctorDecl |
Definition at line 1972 of file Decl.h.
| DomainInstanceDecl::DomainInstanceDecl | ( | AstResource & | resource, | |
| DomainDecl * | domain | |||
| ) |
| DomainInstanceDecl::DomainInstanceDecl | ( | AstResource & | resource, | |
| FunctorDecl * | functor, | |||
| DomainTypeDecl ** | args, | |||
| unsigned | numArgs | |||
| ) |
| arg_iterator comma::DomainInstanceDecl::beginArguments | ( | ) | const [inline] |
| static bool comma::DomainInstanceDecl::classof | ( | const Ast * | node | ) | [inline, static] |
Reimplemented from comma::DomainTypeDecl.
| static bool comma::DomainInstanceDecl::classof | ( | const DomainInstanceDecl * | node | ) | [inline, static] |
Support isa and dyn_cast.
Reimplemented from comma::DomainTypeDecl.
| arg_iterator comma::DomainInstanceDecl::endArguments | ( | ) | const [inline] |
| DomainTypeDecl* comma::DomainInstanceDecl::getActualParam | ( | unsigned | n | ) | const [inline] |
| DomainType* comma::DomainInstanceDecl::getActualParamType | ( | unsigned | n | ) | [inline] |
| const DomainType* comma::DomainInstanceDecl::getActualParamType | ( | unsigned | n | ) | const [inline] |
| unsigned DomainInstanceDecl::getArity | ( | ) | const |
| DomainDecl * comma::DomainInstanceDecl::getDefiningDomain | ( | ) | const [inline] |
| FunctorDecl * comma::DomainInstanceDecl::getDefiningFunctor | ( | ) | const [inline] |
| const Domoid* comma::DomainInstanceDecl::getDefinition | ( | ) | const [inline] |
| Domoid* comma::DomainInstanceDecl::getDefinition | ( | ) | [inline] |
| PrimaryType* comma::DomainInstanceDecl::getRepresentationType | ( | ) | [inline] |
| const PrimaryType* comma::DomainInstanceDecl::getRepresentationType | ( | ) | const [inline] |
| const SignatureSet& comma::DomainInstanceDecl::getSignatureSet | ( | ) | const [inline, virtual] |
Returns the SignatureSet of this instance.
Implements comma::DomainTypeDecl.
| bool DomainInstanceDecl::isDependent | ( | ) | const |
| bool comma::DomainInstanceDecl::isParameterized | ( | ) | const [inline] |
| void DomainInstanceDecl::Profile | ( | llvm::FoldingSetNodeID & | id, | |
| DomainTypeDecl ** | args, | |||
| unsigned | numArgs | |||
| ) | [static] |
Called by FunctorDecl when memoizing.
| void comma::DomainInstanceDecl::Profile | ( | llvm::FoldingSetNodeID & | id | ) | [inline] |
friend class DomainDecl [friend] |
friend class FunctorDecl [friend] |
1.6.1