Welcome to the NetCologne GmbH open source mirroring service!

This machine mirrors various open-source projects. 20 Gbit/s uplink.

If there are any issues or you want another project mirrored, please contact mirror-service -=AT=- netcologne DOT de !

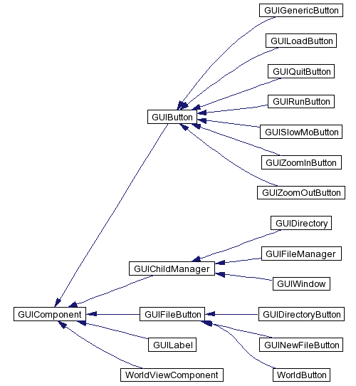
Graphical Class Hierarchy
Main Page   Namespace List   Class Hierarchy   Compound List   File List   Namespace Members   Compound Members   File Members  

Construo Graphical Class Hierarchy

Go to the textual class hierarchy


Generated on Thu Jul 24 10:25:36 2003 for Construo by doxygen1.3-rc3